Instance Verification Kit (IVK)
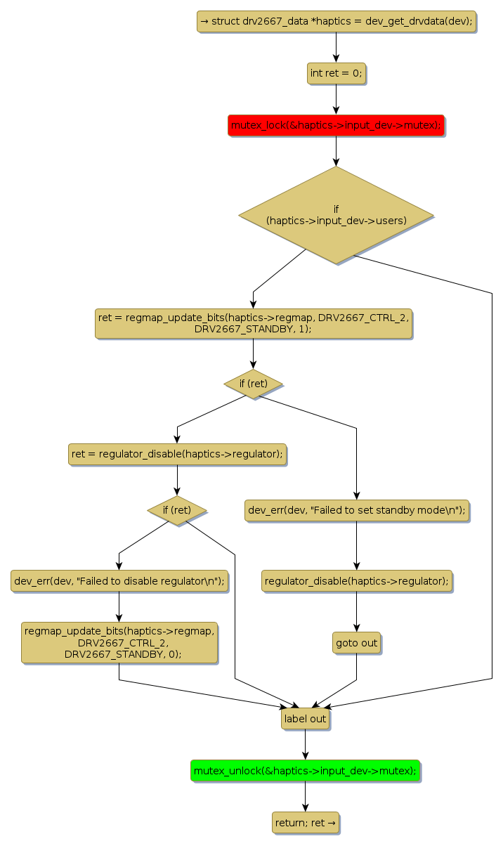
mutex lock @ [10711+39+/linux-3.19-rc1/drivers/input/misc/drv2667.c]
Instance Signature: mutex
|
The Matching Pair Graph:
|
|
Function Name
|
Control Flow Graph (CFG)
|
Events Flow Graph (EFG)
|
Source Correspondence
|
|
drv2667_suspend
|
|
|
[10603+15+/linux-3.19-rc1/drivers/input/misc/drv2667.c]
|